AI
AI Chatbots: The Ultimate Guide to Conversational Intelligence
Introduction: Your New Best Friend (That Never Sleeps)
Picture this: It’s 2 a.m., you’re stressed about a flight delay, and instead of waiting on hold, you message a chatbot that actually gets you. It remembers you hate middle seats, speaks in your tone, and rebooks your flight in 30 seconds.
That’s not sci-fi. That’s 2025 to 2026
AI chatbots have evolved from clunky FAQ machines into emotional, proactive, and scarily smart digital sidekicks. This guide isn’t just theory — it’s your playbook to understanding, building, and future-proofing conversational AI.
Let’s dive in like we’re grabbing coffee and talking shop.
What Actually Is an AI Chatbot?
Think of it as Siri’s PhD-holding cousin who works 24/7 and never gets annoyed.
An AI chatbot uses Natural Language Processing (NLP) and large language models (LLMs) to:
- Understand what you mean, not just what you say
- Remember your last 17 chats (yes, even that rant about slow Wi-Fi)
- Respond like a human — with empathy, humor, or straight-up sass
Real talk: 69% of customers now prefer chatbots for simple queries (Zendesk, 2024). Why? They’re faster than humans and don’t judge your typos.
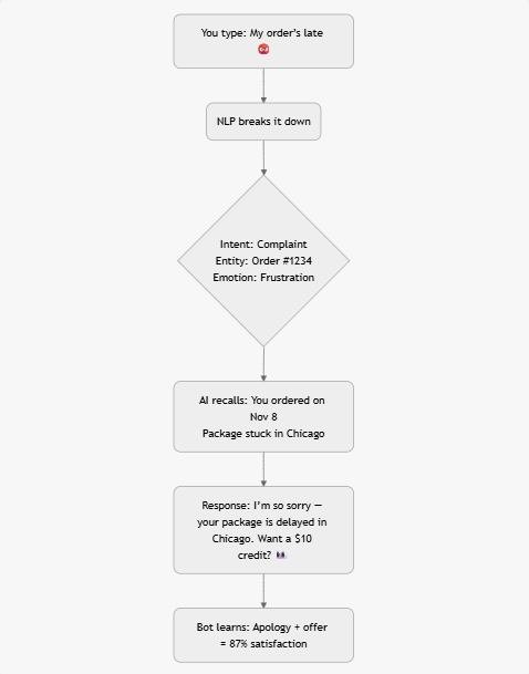
How Does It Work? (The 4-Stage Magic, Explained Like You’re Five)
text
You type: “My order’s late 😡”
↓
[NLP breaks it down]
↓
Intent: Complaint | Entity: Order #1234 | Emotion: Frustration
↓
[AI recalls: You ordered on Nov 8 → Package stuck in Chicago]
↓
Response: “I’m so sorry — your package is delayed in Chicago. Want a $10 credit? “
↓
[Bot learns: Apology + offer = 87% satisfaction]

1. Understanding You
Uses tokenization, intent classification, and entity recognition.
Example: “Book a vegan lunch in Soho” → Intent: BookTable, Entities: Diet=Vegan, Location=Soho
2. Remembering the Plot
Stores context in vector databases. Grok 4, for instance, handles 128,000 tokens — that’s like remembering a novel-length conversation.
3. Crafting the Perfect Reply
Modern bots use:
- Retrieval-Augmented Generation (RAG): Pulls from your knowledge base
- Tool-calling: Books flights, checks inventory, sends emails
- Fine-tuned tone: Friendly? Professional? Snarky? You pick.
4. Getting Smarter (Like, Actually)
Every chat feeds the model.
Case study: Klarna’s AI assistant handled 2.3 million chats in 2024 — equal to 700 full-time agents (Klarna AI Report).
Killer Features (That’ll Make You Say “Shut Up and Take My Data”)
| Feature | Why You’ll Love It |
| Human-like flow | No more “I didn’t understand that.” |
| Memory | “You hated the red shoes last time — try these black ones?” |
| Omnichannel | Website → WhatsApp → Instagram DM → same brain |
| Analytics | “80% of users drop off at Step 3 — fix it!” |
| Scales to infinity | 1 user or 1 million? Same cost. |
Benefits (Backed by Cold, Hard Numbers)
| Benefit | Proof |
| 24/7 Support | 87% of users expect instant replies (HubSpot, 2025) |
| Cost Slash | Intercom saved $7 per resolved ticket with AI (2024) |
| Consistency | 0% “I was told something different last time” |
| Personalization | Netflix’s chatbot boosted retention 14% with tailored recs |
| Data Goldmine | “Users ask about refunds 3x more on Fridays” → new policy |
Where Are They Actually Crushing It?
| Industry | Killer Use Case |
| E-Commerce | “Show me dresses under $50” → 3 options + size check |
| Healthcare | “I have a rash” → triage + photo upload + doctor alert |
| Education | “Explain quantum tunneling like I’m 12” → instant analogy |
| Banking | “Freeze my card” → done in 3 seconds |
| Real Estate | “Find me a 2-bed with a balcony under $800k” → 4 listings + virtual tour |
Pro tip: Zillow’s AI chatbot qualifies 40% of leads before a human even logs in.
The Ugly Truth: Challenges (And How to Fix Them)
| Challenge | Reality | Fix |
| Emotion blind spots | Can’t detect sarcasm 100% yet | Use EmoRoBERTa + human escalation |
| Privacy nightmares | GDPR fines hurt | Encrypt + anonymize + consent banners |
| Integration hell | “It broke our CRM” | Start with Zapier or Segment |
| Over-automation | “This bot is useless” | Add “Talk to human” in 2 clicks |
How to Build Your Own (No PhD Required)
Step 1: Know Thy Mission
Support bot? Sales bot? Therapy bot? Define it.
Step 2: Pick Your Weapon
| Need | Tool |
| No-code | Voiceflow, Landbot |
| Open-source | Rasa (Python) |
| Enterprise | Dialogflow CX, Microsoft Copilot Studio |
Or easily build custom and pre-built AI-powered chatbots with Google Cloud

Step 4: Feed It Real Chats
Use old support tickets. The messier, the better.
Step 5: Plug It In
APIs → Stripe, Calendly, Slack, your mom’s birthday reminder.
Step 6: Test Like a Maniac
Metrics to watch:
- Intent accuracy (>90% = good)
- Fallback rate (<10%)
- User happiness (CSAT > 4.5/5)
The Future? Buckle Up.
We’re heading to multimodal agents:
- You show a broken chair → bot orders a replacement
- You say “I’m stressed” → it plays lo-fi beats and books a yoga class
Grok 4, Claude 3.5, and Gemini 2.0 are already doing this in beta.
Prediction: By 2027, 70% of customer interactions will be AI-first (Gartner).
Conclusion: Your Move
AI chatbots aren’t replacing humans — they’re freeing us from repetitive tasks so we can focus on creativity and empathy.
Whether you’re:
- A founder cutting support costs
- A marketer improving conversion funnels
- A developer building the next Grok
Start small, learn fast, and always keep the human at the center of the conversation.
That’s how you turn AI from a buzzword into a business advantage.
-
Celebrity Net Worth2 months agoMike Vitar, Biography ,Net Worth & Life After The Sandlot
-
Celebrity Net Worth2 months agoJami Gertz: From Hollywood Actress to Billion-Dollar Investor and NBA Team Owner
-
Celebrity Net Worth2 months agoDan Newlin Net Worth 2026: Lawyer’s Wealth, Career, and Success Story
-
Celebrity Net Worth2 months agoTommy Mottola Net Worth: A Deep Dive Into His Wealth, Career & Legacy